作者:礼丰律师事务所资本市场部
近期,资本市场迎来了又一个具有历史影响力的重磅文件——由国务院发布的《关于加强监管防范风险推动资本市场高质量发展的若干意见》(以下简称“新‘国九条’”),在总体要求、发行上市准入关、上市公司持续监管、退市监管等九个重要方面高屋建瓴地对中国资本市场的发展方向进行了擘画。
关于新“国九条”在宏观层面的影响和意义,可以回顾本公众号的上一篇文章《上市更严、股市企稳、壳价下降—资本市场迎来哪些深刻变化?》;本文旨在从新“国九条”对IPO整体格局的影响,IPO审核的趋势、创业公司的应对与准备方面进行一些探讨。
新“国九条”涉及A股IPO的主要规定有哪些?大方向如何把握?
新“国九条”明确提出要“严把发行上市准入关”,并在以下三个方面进行规定:
(1)进一步完善发行上市制度。提高主板、创业板上市标准,完善科创板科创属性评价标准。提高发行上市辅导质效,扩大对在审企业及相关中介机构现场检查覆盖面。明确上市时要披露分红政策。将上市前突击“清仓式”分红等情形纳入发行上市负面清单。从严监管分拆上市。严格再融资审核把关。
(2)强化发行上市全链条责任。进一步压实交易所审核主体责任,完善股票上市委员会组建方式和运行机制,加强对委员履职的全过程监督。建立审核回溯问责追责机制。进一步压实发行人第一责任和中介机构“看门人”责任,建立中介机构“黑名单”制度。坚持“申报即担责”,严查欺诈发行等违法违规问题。
(3)加大发行承销监管力度。强化新股发行询价定价配售各环节监管,整治高价超募、抱团压价等市场乱象。从严加强募投项目信息披露监管。依法规范和引导资本健康发展,加强穿透式监管和监管协同,严厉打击违规代持、以异常价格突击入股、利益输送等行为。
从2004年“国九条”提出“完善证券发行上市核准制度,健全有利于各类优质企业平等利用资本市场的机制,提高资源配置效率”,到2014年“国九条”提出“发展多层次股票市场”和“积极稳妥推进股票发行注册制改革”,再到新“国九条”明确提出要“严把发行上市准入关”,同时结合2023年证监会“8.27”新政以来的IPO审核实践,可见当前背景下总体“严字当头”的IPO审核态势。
新“国九条”与“1+N”—— A股IPO有关配套规则将会如何更新?
随着新“国九条”的发布,证监会将会同相关方组织落实有关工作,并共同形成“1+N”政策体系,其中:“1”就是新“国九条”本身,“N”就是若干配套制度规则。
实际上,在新“国九条”颁布之前,监管部门就在持续向市场传导“严把发行上市准入关”的监管精神——近如2024年3月15日证监会连发四文,对外释放了“强本强基”和“严监管”的信号,其中修订后的《首发企业现场检查规定》强调“申报即担责”,规定在检查过程中对撤回上市申请的企业“一查到底”,撤回上市申请不影响检查工作实施,也不影响依法依规对检查发现的问题进行处理,并增加了不提前告知直接开展检查的机制;修订后的《首次公开发行股票并上市辅导监管规定》则首次提出“关键少数”的口碑声誉要求,同时要求辅导机构制定辅导环节执业标准和操作流程,督促辅导对象准确把握板块定位和产业政策。
同时,在新“国九条”公开颁布当天,中国证监会还就一系列规定公开征求意见,其中《中国证监会随机抽查事项清单》则将首发企业随机抽签比例由5%提升至20%;此外,上交所、深交所、北交所也分别围绕新“国九条”等政策文件,就修订有关IPO审核规则、重组审核规则、上市规则进行公开征求意见。
可以预见的是,新“国九条”颁布后,与完善上市板块定位(如提高上市标准、完善板块定位等)、强化发行上市全链条责任(如建立审核回溯问责追责机制、发行上市负面清单等)、加大发行承销监管力度(如强化新股发行询价定价配售各环节监管、打击违规代持、突击入股等)等方面有关的、围绕新“国九条”制订或修订的各项规定,将会陆续颁布。
如何解读新“国九条”后颁布的“科创16条”?
在“严字当头”的监管基调下,中国证监会上周五又颁布了《资本市场服务科技企业高水平发展的十六项措施》(以下简称“科创16条”),从上市融资、并购重组、债券发行、私募投资等全方位提出支持性举措,涉及IPO的主要内容包括:
(1)优先支持突破关键核心技术的科技型企业上市融资、并购重组、债券发行,健全全链条“绿色通道”机制。
(2)支持科技型企业上市前设立股权激励计划,上市后持续实施激励,鼓励把核心技术人员纳入激励范围。
(3)科学合理保持新股发行常态化,满足不同类型、不同发展阶段科技型企业的融资需求。
(4)支持具有关键核心技术、市场潜力大、科创属性突出的优质未盈利科技型企业上市。支持科技型企业依法依规境外上市。
(5)出台主板板块定位规则,突出具有行业代表性的“大盘蓝筹”特色。科创板坚持“硬科技”定位,创业板服务成长型创新创业企业。
(6)提高北交所市场准入包容度,引导各类中长期资金积极参与北交所。
(7)践行“开门搞审核”理念,健全科技型企业上市和再融资“预沟通”机制,提升科技型企业咨询便利性和有效性。
(8)坚持“申报即担责”原则,压严压实拟发行证券的科技型企业及相关中介机构责任。
整体上看,“科创16条”既是对新“国九条”中关于发挥资本市场功能作用,推进金融强国建设,服务中国式现代化大局的响应,也是对过往A股IPO鼓励科技创新大政方针的重申,其与过往证券监管政策基本保持统一的基调。虽然市场有部分声音认为两者之间存在政策导向模糊的情况,但我们理解新“国九条”强调的“严监管”与“科创16条”强调对科技型企业的支持并不冲突。至于市场普遍关注的关于“科学合理保持新股发行常态化”的提法,实际上证监会今年1月、2月的新闻发布会上也都有提及。
我们认为,“科创16条”的重要意义在于它是在新“国九条”之后颁布的又一个纲领性文件,且全文除了最后一条重申发行人、中介机构的责任、信息披露和投资者保护外,其余条款都旨在为科技型企业提供资本运作的“绿色通道”,无疑给处于十字路口观望的科技型企业打了一剂强心针,对市场信心的重树具有积极意义。
最后,新“国九条”和“科创16条”更多的是作宏观政策指导,具体监管体系的构建、对IPO的影响等,还需要通过后续的配套文件和市场实践进行检验。
新“国九条”颁布后,A股IPO审核监管态势如何?未来又何去何从?
自2023年“8.27”新政以来,A股IPO已实质进入阶段性收紧的状态。一方面,据统计,2024年一季度沪深北三大板块完成IPO的共有30只新股、融资规模为236亿元人民币,与2023年同期的68只新股、651亿元人民币的数字相比,同比分别下滑56%和64%。其中,沪深两市在2023年10月、11月相继出现了“零受理”的状态;2024年2月,因春节假期等客观原因,A股一度出现连续20天“零新股”上市的情况。另一方面,伴随着IPO审核口径、板块属性认定的趋严、现场督导/现场检查覆盖面的提高和力度的增强,以及部分企业因行业、市场等客观原因导致业绩下滑等,此前出现不少拟IPO企业主动撤回、被上市委否决或未获注册等情况。
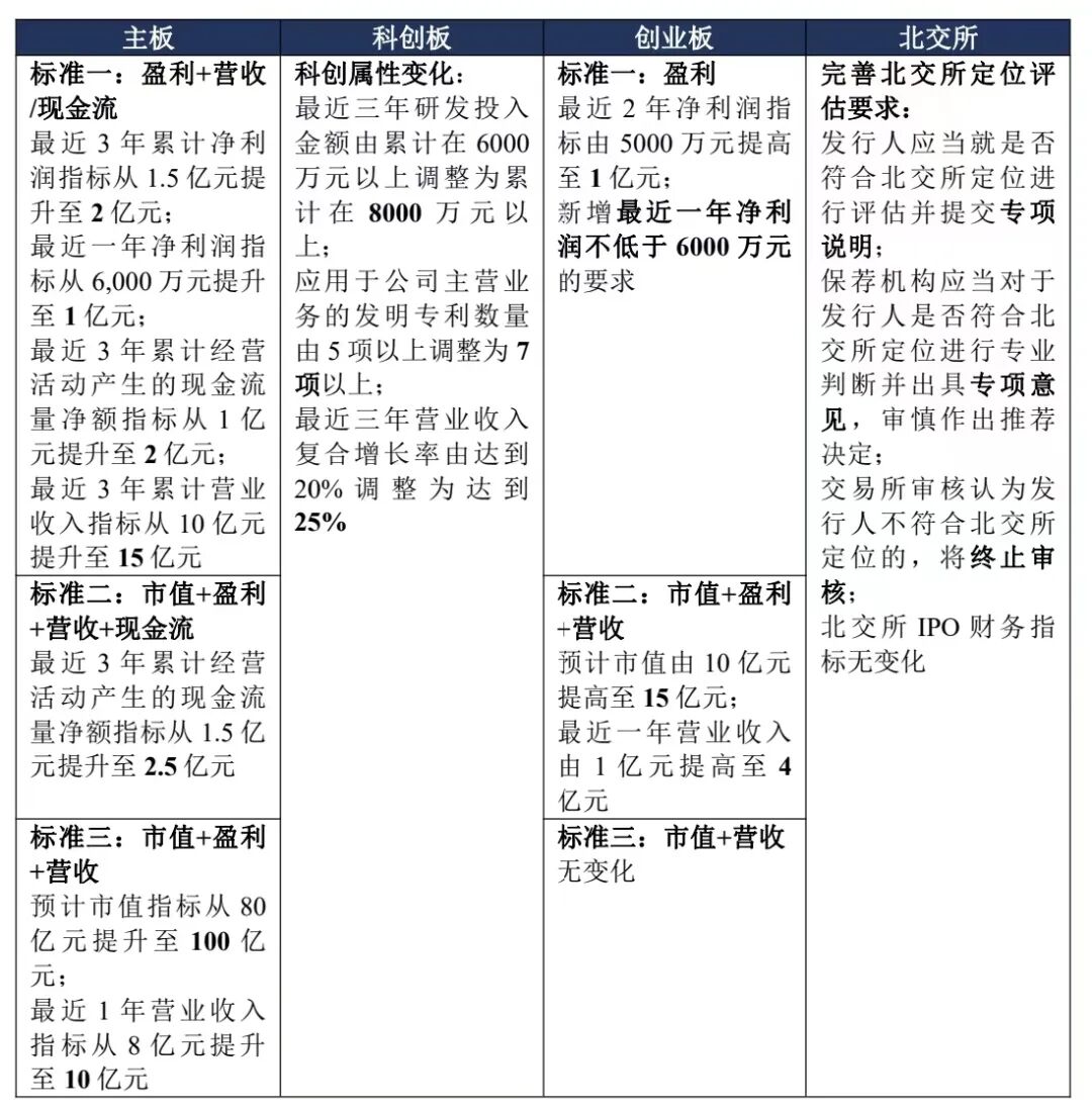
随着本次新“国九条”的颁布和“1+N”政策体系的落地,相关板块的板块定位/上市标准亦相应调整/提高至如下:

在此基础上,随着“科创16条”有关配套细则的颁布,科技型企业可能会有“绿色通道”机制等政策红利的支持。综上,我们预计,新“国九条”颁布后,IPO审核监管将会呈现如下态势:
(1)科技型企业(包括优质未盈利科技型企业)获得IPO的市场窗口期,但尚待结合配套政策颁布的进程、IPO审核的实际数据进行观察。
(2)在未来的一段时间内,IPO审核将依然严格,同时上市辅导监督、现场督导/现场检查等监管手段将会常态化、多样化和严格化。
(3)拟IPO企业申报准备期间及申报后,板块属性指标、财务指标等IPO有关规则规定的实质性要件及其变化将受到监管部门的持续关注。
(4)公司所处行业的宏观政策变化、市场舆论监督等来自资本市场外围的压力可能进一步增强。
(5)上市前突击“清仓式”分红、违规代持、突击入股、利益输送等行为将列入IPO审核的重点关注清单或上市负面清单,有关公司股东等“关键少数”的信息披露要求、对应的监管责任将持续加强。
(6)拟“踩线”申报IPO的部分企业可能会出现审慎观望状态,部分在会企业或将面临撤回、转战其他板块等决策压力。
新“国九条”对于寻求在A股IPO的创业公司意味着什么?
一方面,新规的颁布,意味着 IPO指标的提高和审核的趋严,预计将有相当数量的创业公司需要调整其上市目标、融资策略及上市时间表,部分公司可能还需要结合前述因素考虑境外上市、并购重组等其他资本运作的可能性。另一方面,对于另一部分符合新规要求的创业公司而言,新规颁布或将意味着新的窗口期和机会——所谓大浪淘沙,始见真金,新“国九条”并不只有“加强监管防范风险”,也包括“推动资本市场高质量发展”,同时在“科创16条”等针对性政策红利的加持下,相信时代会给优质的创业公司(尤其是科技型公司)保留舞台上的位置。
因此,对处于不同阶段的创业公司,我们建议从以下方面做好中长期规划:
(1)对处于发展早期的创业公司而言,涉及公司股权、资产、业务等IPO审核重点关注的几个方面要打好根基,以使公司在符合资本市场要求的轨道上生根发芽。例如:我们常说股权激励不只是一种激励工具,也是公司对顶层结构的设计,因此需要在创业初期就要做好系统性的设计——但有的创业公司在萌芽初期相对比较粗放,只是随便找了一套煞有介事的模板就往里一套,让员工一签就万事大吉,而没有结合公司的具体情况,在激励工具的选择、股份定价、员工(有时候可能还会包括非员工)进入/退出、股权池调整、财税处理、争议解决机制甚至GP的选择等问题上做好审慎规划,或及时根据公司的实际情况、法规的变化进行修订和调整——这种情况下,激励股权池或激励对象一旦在公司发展中后期出现争议或问题,公司和实控人往往需要付出比较大的精力和成本进行规范,严重时甚至影响公司控制权或核心员工稳定性。
(2)对位于快速发展期的创业公司而言,要关注资本运作规划、业绩增长模式、知识产权布局、重大事项合规、财务及内部控制等关键性问题,必要时要引入合适的专业机构协助评估。这类问题,在公司业务快速增长阶段极易被忽略,但也是IPO过程中重点被关注的“牵一发而动全身”的问题。例如:有的公司在发展阶段没有重视资本运作规划,没有做好业务布局,导致大股东或关联方与公司存在大量的同业竞争和关联交易,这种情况,一方面会导致公司在报告期内的业绩存在许多“水分”,可能影响公司资本运作的时间表;另一方面也会导致公司在后期需要花费大量精力进行股权及业务重组,耗时耗力,甚至需要大股东和关联方承担极高的重组税费成本。
(3)对即将进入IPO申报期的企业而言,既要严防踏入新“国九条”明确提出的“清仓式”分红、违规代持、以异常价格突击入股、利益输送、政商“旋转门”等政策“禁区”,绝不能有侥幸心理;也要正确处理与股东/投资人/竞争对手的关系,认真对照上市要求落实规范工作、上市信息披露工作,并审慎选择有良好执业记录的证券服务机构,为公司顺利实现资本运作保驾护航。

