作者:俞琳、杨宁宁、廖学勇
01 技术人员的流动带来的知识产权归属问题俨然成为监管焦点
在现今科技竞争愈发激烈的市场环境下,核心技术人员成为科技型企业的核心财富之一。然而,核心技术人才的高频流动导致知识产权问题日益凸显,监管机构与投资人对创业公司(尤其是拟在科创板上市的公司)的核心技术人员竞业限制及其职务发明情况给予了高度关注,多家企业在IPO审核过程中被接连问及。

▲ 可点击放大图表查看
不难看出,与核心技术人员流动相关的知识产权问题,尤其是职务发明和竞业限制问题不仅直接关系到企业的知识产权究竟花落谁家,亦是企业在上市过程中需要格外关注和及时应对的重点。
02“职务发明”如何影响上市?
按照《专利法》及其实施细则的规定,假设创业公司引入的某位核心技术人员在入职前或者入职后一年内所形成了发明创造,一旦满足了以下两项条件之一,那么该等发明创造就有可能被认定为应归属于其前任职单位:
一是属于执行前单位的任务。这里既包括了其在本职工作中作出的,也包括了在本职工作之外的任务;既包括了在前单位任职时所完成的,也包括了从前单位离职后1年内完成的任务;
二是主要利用前单位的物质技术条件。这里需要注意的是,物质技术条件的定义是相对宽泛的,资金、设备、零部件、原材料或者技术资料都算利用前单位的物质技术条件。
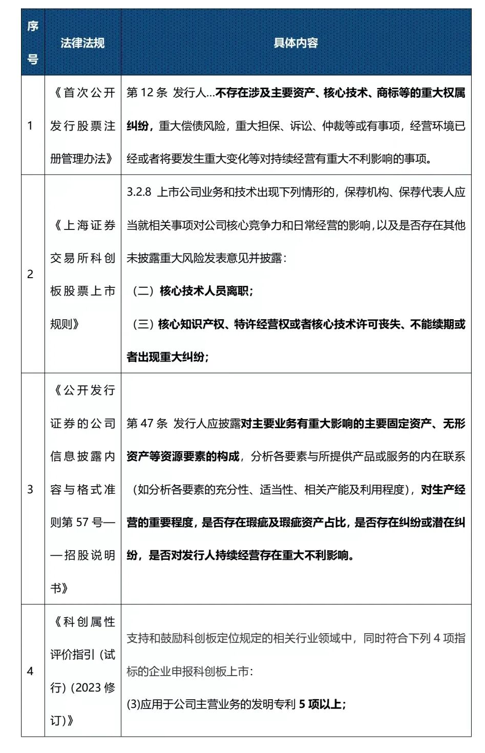
一旦创业公司的核心技术人员存在应当归属于前任职单位的发明创造,那么其上市进程将面临巨大的考验 —— 无论是《首次公开发行股票注册管理办法》还是沪深交易所的《股票上市规则》都对拟上市公司的知识产权保护提出了明确的要求:

▲ 可点击放大图表查看
在科创板发行上市审核中,知识产权的重要性显得尤为突出。根据上述相关规定,如果发行人所属的职务发明被变更专利权属为他人所有,那么就可能导致发行人所拥有的应用于公司主营业务的发明数量低于5项,不仅直接导致企业不再满足上市硬性指标,而且还可能导致上市审核部门认为发行人利用该专利进行持续经营有重大不利影响、发行人自主研发能力不强、发行人的资产独立性和完整性较低等问题。
03 IPO期间被关注职务发明问题,企业该如何应对?
根据我们的经验,如果在IPO过程中被问询在职员工的职务发明问题,拟上市企业可以选择采取以下两种答复思路:
其一,论述技术人员不存在发明创造属于其他单位的职务发明的情形。
在这种情况下,企业可以尝试获取证明不存在职务发明纠纷情况的证明函。例如获取技术人员的兼职单位、历史任职单位出具的确认不构成职务发明的书面文件。如果无法获得上述证明函,企业还可以考虑从以下方面进行关于职务发明权属论证:
(1)论证发明创造的完成时间距离技术人员从原单位离职已经超过一年。例如:从原单位的离职时间+入职现单位的时间+发明创造的完成时间等。
(2)论证发行人对专利做出了主要贡献。例如:论证发行人在专利研发历程中占主导地位+发行人技术研发的迭代性和延续性+发行人提供了主要的物质技术条件等。
(3)论证发行人持有的专利与技术人员在历史任职单位、兼职单位的本职工作和分配的任务无关。例如:技术人员在其他单位和现单位的工作任务差异、专利技术内容的应用领域、解决的技术问题、使用的技术手段等差异。
其二,认可发行人的部分专利属于技术人员在其他单位的职务发明的情形,但论述该情形不会导致潜在纠纷,并且发行人的核心技术具有独立性:
(1)论证发行人与其他单位对职务发明共同共有。例如:获取发行人与其他单位约定共同共有的权利归属协议。
(2)论证其他单位已经将共有专利份额转让给发行人。例如:通过披露专利份额转让协议、专利权转让登记公示等。
(3)论证发行人的核心技术具有独立性,所涉职务发明情形不会对发行人的持续经营能力和自主研发能力造成重大不利影响。例如:通过披露核心技术来源、发行人投入的物质技术条件、发行人的基础技术等来论证发行人对其他单位不存在重大依赖。
此外,如果在IPO过程中监管机构问询离职员工的职务发明或竞业限制问题,拟上市企业应着重论证以下关键点:
其一,离职员工不属于核心技术人员,根据其工作性质和内容,相关员工的离职对企业产品研发不存在重大不利影响。
其二,若确实涉及核心技术人员的离职,则企业应与核心技术人员签署竞业限制协议和保密协议等,明确员工的竞业义务,披露企业所做的技术保护措施,论证相关员工的离职对企业研发不存在重大不利影响。
04 哪些职务发明和竞业限制的合规事项需要企业日常关注?
为了保护企业的核心技术权属稳定性,我们建议企业可以在日常管理中采取积极主动的应对措施,以提前进行风险的预防和规避。
例如,针对技术人员的流动,我们建议重点关注和完善以下的知识产权和劳动人事合规问题:
(1)针对引进人员及时进行背景调查并留存相关文件
企业在引进新的技术人员之前,应当对其做好知识产权背景调查,包括核实技术人员是否与其他单位签订过知识产权协议、竞业限制协议或保密协议等,并留存其离职协议、与原单位的劳动合同、岗位说明书、入职通知等。
(2)妥善留存关于研发和知识产权的形成的关键证据
在技术人员入职之后,企业应当要求技术人员及时记录项目进展,以留存发明创造完成时间点、发明创造申请专利的时间等证据。
(3)与关键技术人员签订关于知识产权权属的书面协议
企业应当与关键的技术人员签订书面协议,确认职务发明权属及确认不涉及侵犯原单位商业秘密/技术成果等。若有关键技术人员离职的,应在离职时签署或确认竞业限制协议或保密协议,对核心技术和发明创造归属进行确认和保护,并固定相应证据。
(4)申请知识产权应尽可能避开离职一年的敏感期
企业应当避免从其前任职单位离职不满一年的技术人员作为发明人进行与其原单位工作有关的专利申请。
(5)定期排查风险,及时论证职务发明的技术关联性
企业应当定期排查是否存在本企业的技术成果构成原单位职务发明的风险,在企业初具规模后定期聘请知识产权律师论证企业的核心技术与技术人员原单位的相关技术之间的关联性。
如此,企业可在日常管理中逐步从风险防范视角上升到合规视角,在专业律师团队协助下建立和完善商业秘密保护以及竞业限制防护体系,并对尚未申请专利的技术进行全面保护,以系统性地抵御知识产权相关风险。

